Smart sequences
Smart Sequences are internal software sequences for controlling the camera and Asycube. The integrated intelligence maximises performance and availability.
-
Smart Part Detection available via fieldbus and TCP/IP
-
Smart Purge Smart Purge available via fieldbus and TCP/IP
-
Smart Robot Calibration available via fieldbus
-
Smart Calibration Test available via fieldbus and TCP/IP
-
Smart PickPoint Calculation available via fieldbus
Sequence
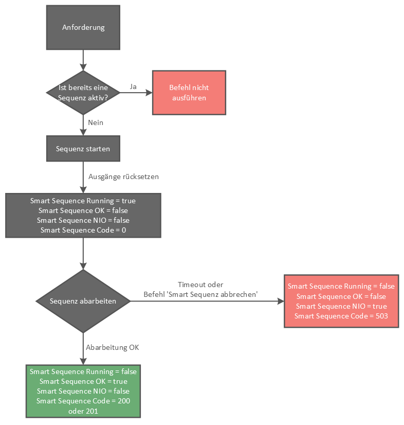
Most Smart Sequences (except for Prepart Part) block the station and do not allow a second sequence to be executed. A sequence is only ended when it is finished, cancelled or reaches the maximum execution time.
