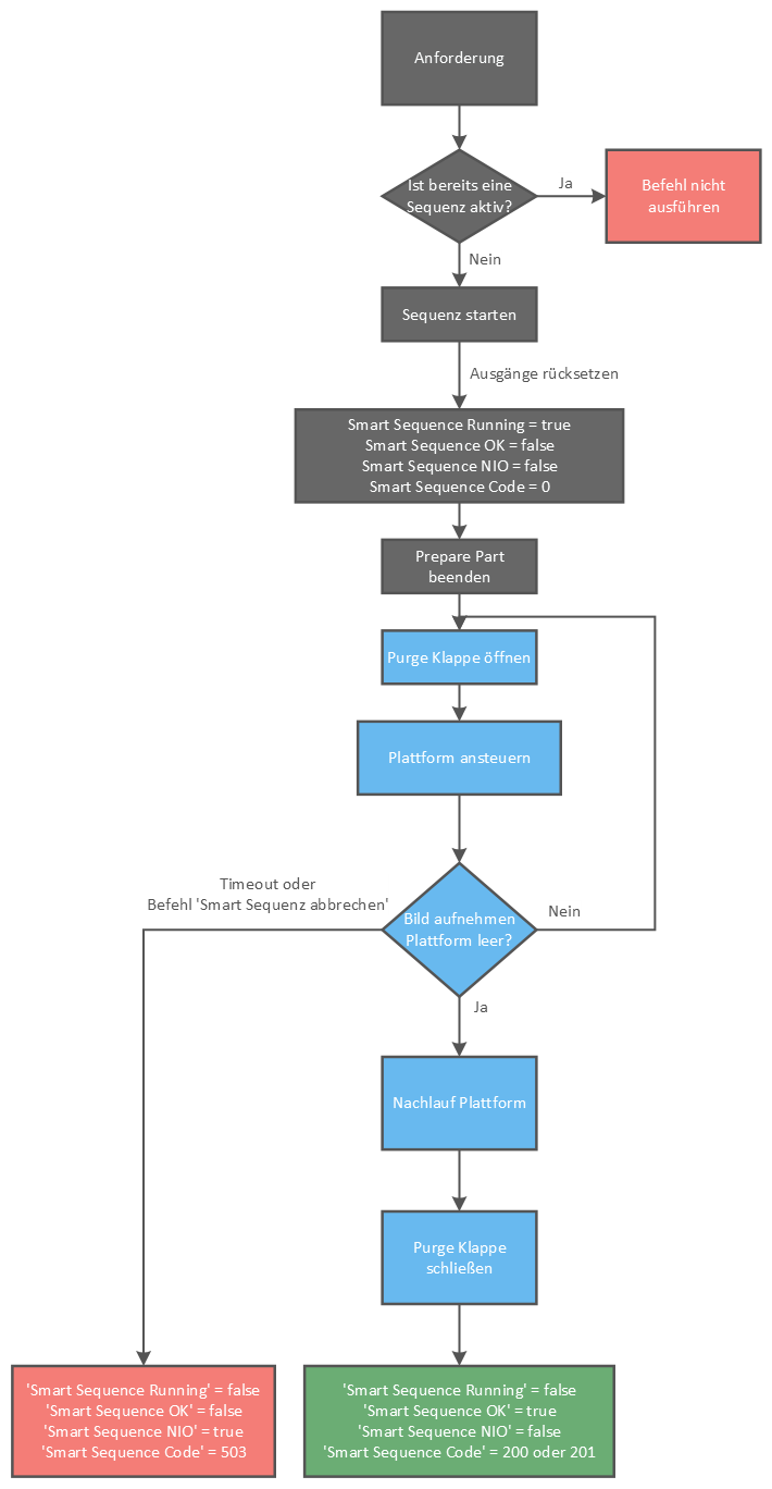
Smart Purge
Automatically empties the hopper and/or platform with the support of the camera.
-
Opening the purge flap
-
Intelligent emptying of hopper and platform in the set ratio
-
Full mode: Hopper and platform
-
Module Plate: Platform only
-
-
After each sequence run, the system checks whether there are still parts on the platform
-
Automatic occupancy check via camera
-
Cancellation when the detection time is reached timeout
-
-
Closing the purge flap
Functional principle Smart Purge Full
This function is used to empty the complete system (feeder + hopper) at the end of production.
Functional principle Smart Purge Plate
This function is used to empty the feeder (without hopper). It can be used to remove dirt, broken parts and foreign objects from the feeder.

