Smart Sequenzen
Smart Sequenzen sind interne Software-Abläufe zur Ansteuerung von Kamera und Asycube. Durch die integrierte Intelligenz wird ein Maximum an Performance und Verfügbarkeit erreicht.
-
Smart Part Detection verfügbar per Feldbus und TCP/IP
-
Smart Purge verfügbar per Feldbus und TCP/IP
-
Smart Robot Calibration verfügbar per Feldbus
-
Smart Calibration Test verfügbar per Feldbus und TCP/IP
-
Smart PickPoint Calculation verfügbar per Feldbus
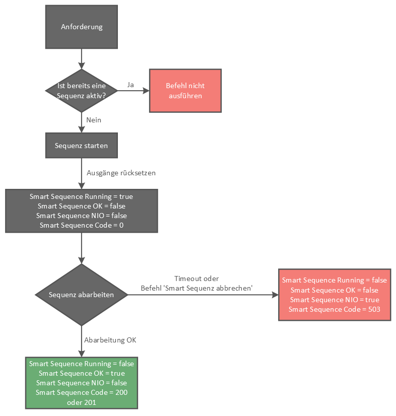
Ablauf
Die meisten Smart Sequenzen (bis auf Prepart Part) blockieren die Station und lassen kein Ausführen einer zweiten Sequenz zu. Eine Sequenz wird nur beendet, wenn Sie fertig ist, abgebrochen wird oder die maximale Ausführungszeit erreicht.
